文件下载 | 名称:《中*史参考资料_第4册》电子版合集 | |
| 关键词:中国*,*史,解放*政治学院,政治课教学,资料汇编, | ||
| 出版地区:nan -- | 文件大小:158.96 MB | |
| 原始格式:db数据库 | 导出格式:png | |
| 下载方式:百度网盘、夸克网盘、阿里云盘、123云盘 | ||
| 网盘路径:/时光图书馆珍藏系列/书籍文件/老图书/《中*史参考资料_第4册》电子版合集.db | ||
| 提示:也支持在线观看,安装阅读器即可,无需额外下载书籍文件。 | ||
| 下载地址: ★阅读器★ 百度网盘 阿里云盘 123云盘 夸克网盘 | ||
内容截图:(图片有压缩,网盘下载后更清晰)


内容清单:
1-文献信息
10-**特别会议文件(1926年2月21日—2月24日)
11-中国*第三次*扩大执行委员会议决案(1926年)-1
11-中国*第三次*扩大执行委员会议决案(1926年)-2
12-湖南全省总工会第一次代表大会开幕宣言(1926年12月1日)
13-湖北全省总工会第一次代表大会宣言及决议案(1927年1月)
14-中国*为汉口英水兵枪杀和平民众宣言(1927年1月12日)
15-全国工人阶级目前行动总纲(1927年2月)
16-上海总工会报告(节录)(1927年6月)
17-中国*上海市执行委员会告上海市民书(1927年2月20日)
18-中国*为上海总同盟罢工告上海全体工友(1927年2月24日)
19-中国*为此次上海巷战告全中国工人阶级书(1927年3月28日)
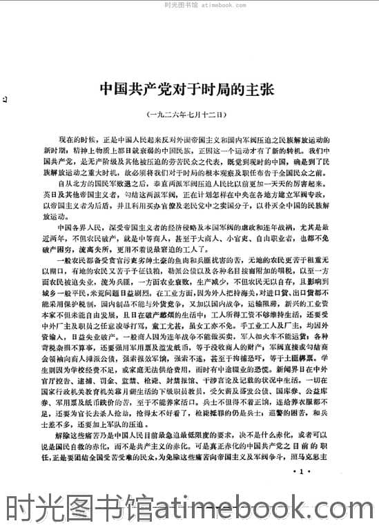
2-中国*对于时局的主张(1926年7月12日)
20-土地与农民(1926年2月)李大钊
21-国民*与农*动(1926年9月1日)毛泽东
22-在湖南省第一次农工代表大会上的讲话(1926年12月20日)毛泽东
23-湖南省第一次农民代表大会宣言(1926年12月)
24-湖南省第一次农民代表大会决议案(1926年12月)
25-江西第一次全省农民代表大会宣言及决议案(选)(1927年3月)
26-平江县农民协会布告(1927年4月)-1
26-平江县农民协会布告(1927年4月)-2
27-国民*及国民*势力的团结(1926年12月10日)周恩来
28-现时政治斗争中之我们(1926年12月11日)周恩来
29-毛润之同志视察湖南农运给*报告(1927年2月6日)
3-中国国民*出师宣言(1926年7月14日)
30-“何物左社”?(1927年3月5日)林蔚
31-《湖南农民*》序(1927年4月11日)瞿秋白
32-中国*致中国国民*书(1927年3月13日)
33-读了蒋介石二月二十一日的讲演以后(1927年3月18日)彭述之
34-评蒋介石三月七日之演讲(1927年3月18日)陈独秀
35-请看今日之蒋介石(1927年4月9日)郭沫若
36-汪精卫、陈独秀联合宣言(1927年4月5日)
37-四一二反*改变的前前后后上海工人运动史料委员会-1
37-四一二反*改变的前前后后上海工人运动史料委员会-2
37-四一二反*改变的前前后后上海工人运动史料委员会-3
37-四一二反*改变的前前后后上海工人运动史料委员会-4
37-四一二反*改变的前前后后上海工人运动史料委员会-5
38-中国*为蒋介石屠杀*民众宣言(1927年4月20日)
39-第三国际代表团宣言(1927年4月22日)
4-中华全国总工会对国民*出师宣言(1926年7月25日)
40-武汉国民**免蒋介石本兼各职令(1927年4月17日)
41-武汉*继续北伐萨坡什尼柯夫
42-中国*第五次大会宣言(1927年5月)
43-中国*第五次全国代表大会决议案(1927年5月)
44-中国*第三次修正章程决案(1927年6月1日)
45-中国*青年团第四次全国大会的意义(1927年5月)任弼时
46-中国*致第四次全国劳动大会的信(1927年6月27日)
47-全国总工会会务报告(摘要)(1927年6月)刘少奇
48-中国*致中国国民*书(1927年6月4日)
49-全国农协最近之训令(1927年6月13日)
5-论国民*之北伐(1926年7月7日)陈独秀
50-马日事变的回忆(1928年5月30日)柳直荀
51-武汉*基础之紧迫的问题(1927年6月6日)张太雷
52-湖北全省总工会解散纠察队的几个文件(1927年6月)
53-中国**委员会对政局宣言(1927年7月13日)
54-谭平山、苏兆征辞职书(1927年7月)
55-国民*的目前行动政纲草案(1927年7月)-1
55-国民*的目前行动政纲草案(1927年7月)-2
56-为抗议违反孙中山的*原则和政策的声明(1927年7月14日)宋庆龄
57-论陈独秀主义(1928年)蔡和森
58-*的机会主义史蔡和森-1
58-*的机会主义史蔡和森-2
59-*国际执行委员会第六次扩大会议中国问题决议案(1926年2月17日——3月15日)
6-我们的北伐观(1926年9月8日)彭述之
60-*国际第七次扩大执行委员会会议中国问题决议案(1926年11月)
61-*国际第八次执行委员会全体会议关于中国问题决议案(1927年5月)
62-*国际执委关于中国*目前形势的决定(1927年7月)
63-*国际关于中国*问题的几个指示(节录)
7-中国国民**的北伐战争萨坡什尼柯夫-1
7-中国国民**的北伐战争萨坡什尼柯夫-2
8-湖南省工团联合会致北伐*的信(1926年8月)
9-汉阳兵工厂工友罢工响应**通电(1926年9月1日)

华县县志稿十七卷:卷十三》电子版合集](https://atimebook.com/wp-content/uploads/书籍截图/info-《[民国](重修)华县县志稿十七卷:卷十三》电子版合集/0_253x169.jpg)
华县县志稿十七卷》电子版合集](https://atimebook.com/wp-content/uploads/书籍截图/info-《[民国](重修)华县县志稿十七卷》电子版合集/0_253x169.jpg)
![老图书–《[民国]广两曲志二编》电子版合集](https://atimebook.com/wp-content/uploads/书籍截图/info-《[民国]广两曲志二编》电子版合集/0_253x169.jpg)
卢骚民论约》电子版合集/0_253x169.jpg)