文件下载 | 名称:《沈阳文史资料_第11辑_张学良将*史料专辑》电子版合集 | |
| 关键词:沈阳,文史资料,第11辑, | ||
| 出版地区:nan 1986年1月 | 文件大小:47.49 MB | |
| 原始格式:db数据库 | 导出格式:png | |
| 下载方式:百度网盘、夸克网盘、阿里云盘、123云盘 | ||
| 网盘路径:/时光图书馆珍藏系列/书籍文件/老图书/《沈阳文史资料_第11辑_张学良将*史料专辑》电子版合集.db | ||
| 提示:也支持在线观看,安装阅读器即可,无需额外下载书籍文件。 | ||
| 下载地址: ★阅读器★ 百度网盘 阿里云盘 123云盘 夸克网盘 | ||
内容截图:(图片有压缩,使用阅读器观看更清晰)


内容清单:
1-文献信息
10-张学良电国民**报告日*侵略经过和*张学良
11-中国的出路唯有抗日张学良
12-关于防空问题讲话张学良
13-绥战爆发请缨抗战张学良
14-骑七师北上抗日行前讲话张学良
15-抗日理论与实践张学良
16-西安事变亲历记李荫春-1
16-西安事变亲历记李荫春-2
16-西安事变亲历记李荫春-3
17-一九三七年元旦告东北*将士书张学良
18-囚禁中的张学良将*张志强-1
18-囚禁中的张学良将*张志强-2
19-张治中三访张学良余湛邦
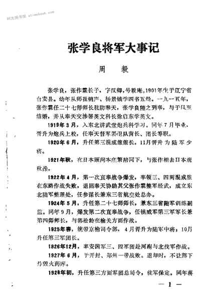
2-张学良将*大事记周毅
20-朱洛筠谈张学良夫人赵一荻曹振中
21-张学良儿孙近况摘自《今日报》
3-怀念张学良将*赵吉春
4-致二弟学铭的信张学良
5-张学良将*二三事姜明文
6-我所知道的张学良将*汤国桢遗稿-1
6-我所知道的张学良将*汤国桢遗稿-2
7-皇姑屯事件前后的对日外交王家桢
8-杨常事件始末武育文
9-“九·一八”事变前后有关张学良将*的一组文电张凤兰

华县县志稿十七卷:卷十三》电子版合集](https://atimebook.com/wp-content/uploads/书籍截图/info-《[民国](重修)华县县志稿十七卷:卷十三》电子版合集/0_253x169.jpg)
华县县志稿十七卷》电子版合集](https://atimebook.com/wp-content/uploads/书籍截图/info-《[民国](重修)华县县志稿十七卷》电子版合集/0_253x169.jpg)
![老图书–《[民国]广两曲志二编》电子版合集](https://atimebook.com/wp-content/uploads/书籍截图/info-《[民国]广两曲志二编》电子版合集/0_253x169.jpg)
卢骚民论约》电子版合集/0_253x169.jpg)