文件下载 | 名称:《小学校初级用_新生活国语教学做法_第2册》电子版合集 | |
| 关键词:--, | ||
| 出版地区:上海 1933年8月1日 | 文件大小:44.00 MB | |
| 原始格式:db数据库 | 导出格式:png | |
| 下载方式:百度网盘、夸克网盘、阿里云盘、123云盘 | ||
| 网盘路径:/时光图书馆珍藏系列/书籍文件/老图书/《小学校初级用_新生活国语教学做法_第2册》电子版合集.db | ||
| 提示:也支持在线观看,安装阅读器即可,无需额外下载书籍文件。 | ||
| 下载地址: ★阅读器★ 百度网盘 阿里云盘 123云盘 夸克网盘 | ||
内容截图:(图片有压缩,使用阅读器观看更清晰)


内容清单:
1-新生活国语教学做法第二册封面
10-七练习
11-八鸡猫狗爱吃的东西
12-九各爱各的
13-十踢皮球
14-十一好朋友
15-十二我的好朋友
16-十三我家有几人
17-十四练习
18-十五小鸟回来
19-十六一个笨人
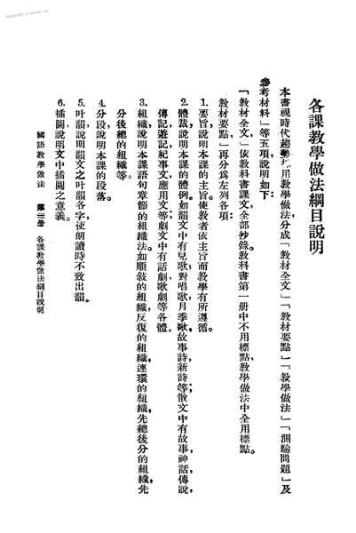
2-各课教学做法纲目说明
20-十七练习
21-十八三只羊
22-十九羊打狼
23-二十唱山歌
24-二十一三个谜
25-二十二练习
26-二十三母鸡和母鸭
27-二十四猫追猫
28-本册总复习
29-本册总测验
3-目录
30-本册生字表
31-封底
4-一上学
5-二种菜
6-三一个虫子
7-四老虎是怎样的
8-五想画一幅画
9-六上操

华县县志稿十七卷:卷十三》电子版合集](https://atimebook.com/wp-content/uploads/书籍截图/info-《[民国](重修)华县县志稿十七卷:卷十三》电子版合集/0_253x169.jpg)
华县县志稿十七卷》电子版合集](https://atimebook.com/wp-content/uploads/书籍截图/info-《[民国](重修)华县县志稿十七卷》电子版合集/0_253x169.jpg)
![老图书–《[民国]广两曲志二编》电子版合集](https://atimebook.com/wp-content/uploads/书籍截图/info-《[民国]广两曲志二编》电子版合集/0_253x169.jpg)
卢骚民论约》电子版合集/0_253x169.jpg)